TX6115是一款开关降压型LED恒流驱动芯片

TX6115是一款降压型高精度、高亮度、高端电流检测的LED恒流驱动控制器。

芯片通过一个外接电阻设定输出电流,最大输出电流可达 5A,电流精度±3%。

外围只需很少的元件就可实现降压、恒流驱动功能,并可以通过 DIM 引脚实现辉度控制功能。

系统采用电感电流滞环控制方式,对负载瞬变具有非常快的响应,对输入电压具有高的抑制比,其电感电流纹波为 20%,且最高工作频率可达 1MHz。

该芯片特别适合宽输入电压范围的应用,其输入电压范围从 5.5V 到 60V。

内置过温保护电路,当温度到达过温保护点时,系统立即进入过温保护模式,将降低输入电流以提高系统可靠性。

芯片还内置了一个 LDO,其输出电压为 5V, 最大可提供 5mA电流输出。

芯片采用 SOT23-6 封装 。


 

消费类电子产品
LED照明
LED 背光
便携式照明

 

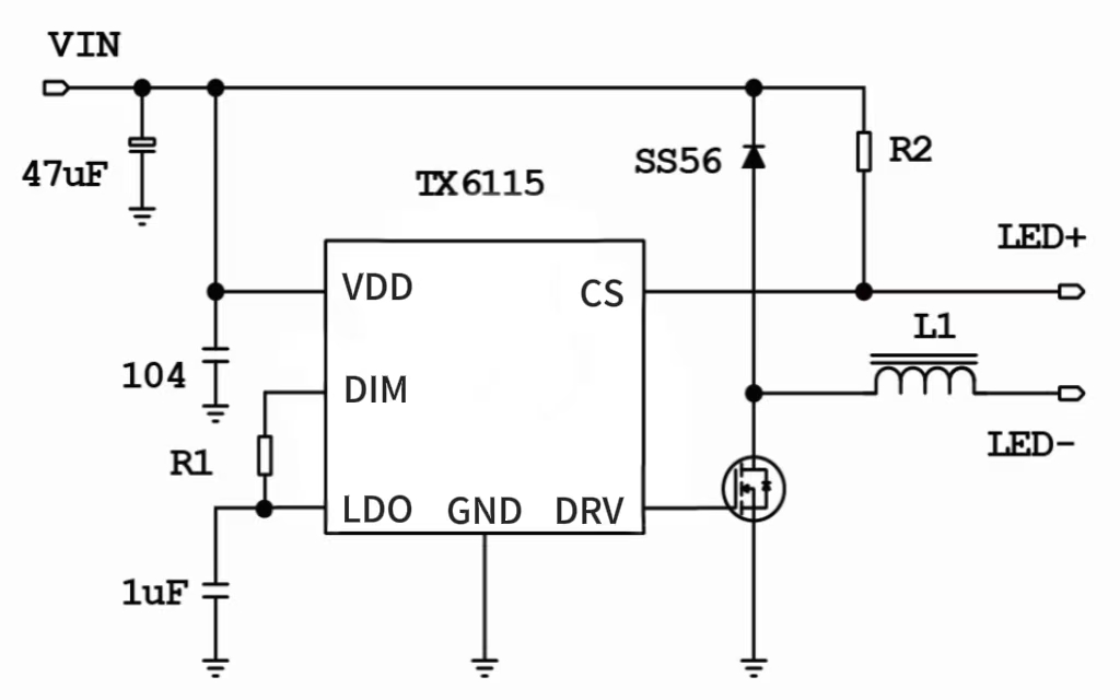
TX6115 DEMO板 应用原理图



TX6115 DEMO板 PCB图



TX6115 输出电流计算器