简述:

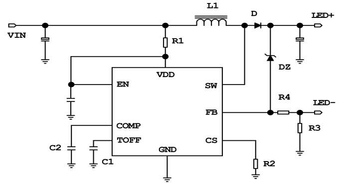
TX6212B是一款内置100V功率NMOS高效率、高精度的升压型大功率LED恒流驱动芯片。

采用固定关断时间的控制方式,关断时间可通过外部电容进行调节, 工作频率可根据用户要求而改变。

通过调节外置的电流采样电阻,能控制高亮度LED灯的驱动电流,使LED灯亮度达到预期恒定亮度。

在EN端加PWM信号,还可以进行LED灯调光。

内部集成了VDD稳压管, 软启动以及过温保护电路,减少外围元件并提高系统可靠性。

采用 ESOP8 封装。散热片内置接 SW 脚。

 

典型应用:

image.png

 

封装:

image.png

 

输入电压 :2.5V - 100V

输出电压 :> Vi +1V

输入电流 :≤ 2A

静态电流 :200uA

开关频率:固定toff、频率可调

驱动方式:内置MOS

调光:使能脚、FB脚

封装:ESOP-8