简述:

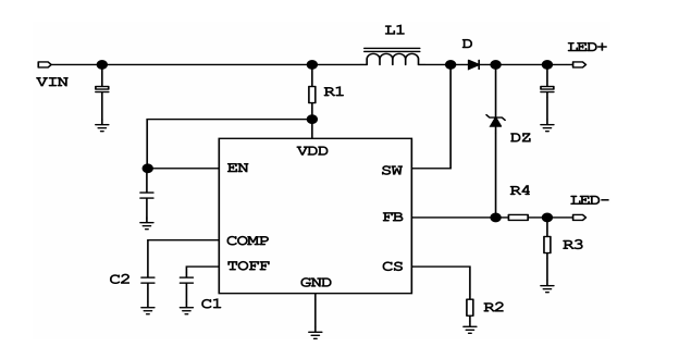
TX6210B是一款内置60V功率NMOS高效率、高精度的升压型LED恒流驱动芯片。

IC采用固定关断时间的控制方式,关断时间可通过外部电容进行调节,工作频率可根据用户要求而改变。

它通过调节外置的电流采样电阻,能控制高亮度LED灯的驱动电流,使LED灯亮度达到预期恒定亮度。

在EN端加PWM信号,还可以进行LED灯调光。

芯片内部还集成了VDD稳压管,软启动以及过温保护电路,减少外围元件并提高系统可靠性。

芯片采用ESOP8封装,散热片内置接SW脚。

 

封装:

image.png

 

 

输入电压 :2.5V - 60V

输出电压 :> Vi + 1V

输入电流 :≤2A

静态电流 :200uA

开关频率:固定 / 频率可调

驱动方式:内置MOS

使能 / FB脚调光

封装:ESOP-8

 

网络系统
医疗设备
消费类电子产品
自行车、电动车、摩托车灯
强光手电
LED 照明
电池供电的 LED 灯串
LED 背光

典型应用:

DEMO PCB: