概述
●TX4131L 是一款外置MOS支持宽电压输入的开关降压型 DC-DC 控制器。
●最高输入电压可达100V。 
●芯片具有低待机功耗、低纹波、高效率、优异的母线电压调整率和负载调整率等特性。 
●支持大电流输出,输出电流可高达 10A 左右。
●芯片同时支持输出恒压和输出恒流功能。
●通过设置 CS 电阻可设置输出恒流值。 
●通过设置FB1、FB2引脚的分压电阻可设置输出恒压值。
●典型的开关频率 140kHz,芯 片采用固定频率的 PWM 控制方式。 
●轻载时会自动降低开关频率以获得高的转换效 率。 
●芯片内部集成软启动以及过温保护电路,输出短路保护,限流保护等功能,提 高系统可靠性。
●芯片采用 SOP8 封装。
 
●输入电压:8-100V 
●输出电压:5-30V 
●支持输出:12V/10A、 5V/3.1A
●工作频率:140KHz 
●转换效率:高达96% 
●支持输出 CC/CV 
●内置过温保护 
●内置软启动 
●内置输出短路保护

 

应用领域
●车充、电池充电
●恒压源 
●电动汽车、电动自行车、电瓶车
●扭扭车、卡车

TX4131L DEMO板 应用原理图:



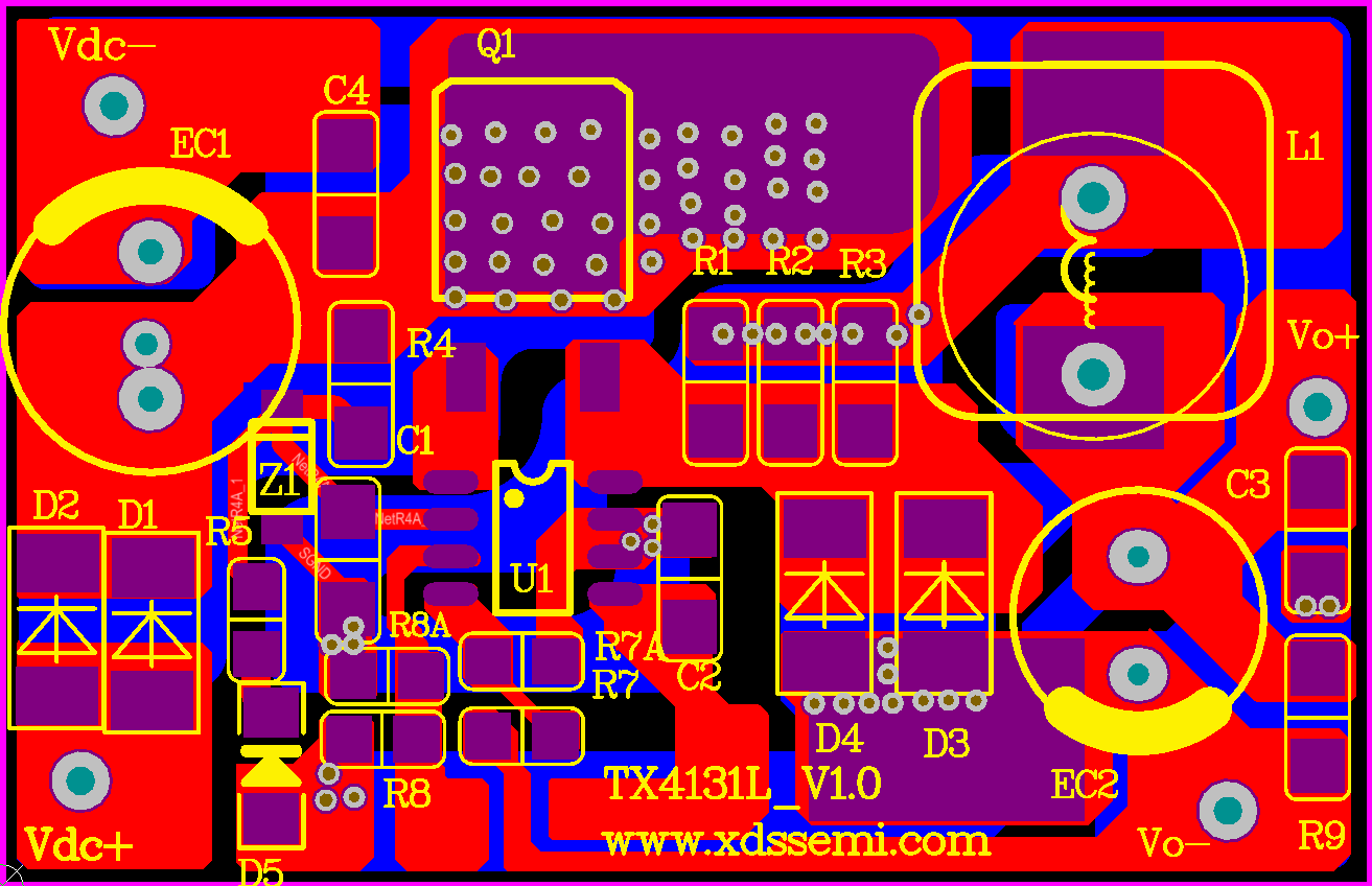
TX4131L DEMO板 PCB图:



TX4131L 输出电压计算器: