简述:

TX4132L是一款支持宽电压输入的开关降压型DC-DC芯片,芯片内置60V/5A功率MOS,支持最高输入电压55V。

TX4132L具有低待机功耗、 高效率、 低纹波、 优异的母线电压调整率和负载调整率等特性。

支持大电流输出, 输出电流 可达3A以上。

TX4132L同时支持输出恒压和输出恒流功能。

TX4132L采用固定频率的PWM控制 方式, 典型开关频率为140KHz。 

轻载时会自动降低开关频率以获得高转换效率。

TX4132L内部集成软启动以及过温保护电路, 输出短路保护, 限流保护等功能, 提高系统可靠性。

TX4132L采用ESOP8封装,散热片内置接VIN脚。

 

 

封装:

image.png

输入电压 :8V - 55V

输出电压 :5 - 30V

输出电流 :< 3A

静态电流 :1mA

开关频率:固定140KHz

驱动方式:内置MOS

整流方式:异步整流

封装:ESOP-8

 

恒压电源
电动汽车、电动自行车、电瓶车
扭扭车、卡车

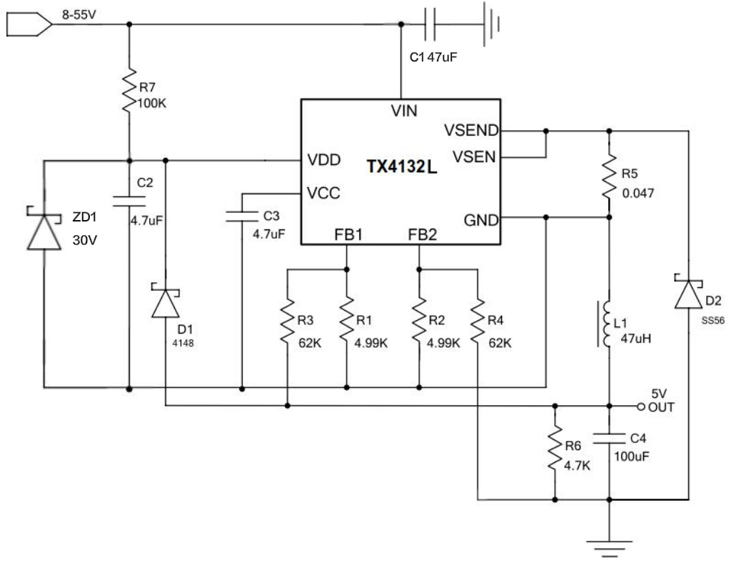
典型应用:

计算公式: