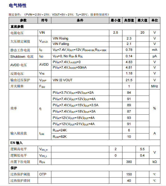
输入电压范围:2.5V 20V
输入限流可调,最大 12A
输出电压可调,最高升压 21V
高转换效率:
91%PVIN=12VVOUT=21VIOUT=4A
93%PVIN=12VVOUT=18VIOUT=4A
87%PVIN=7.4VVOUT=18VIOUT=3A
91%PVIN=7.4VVOUT=12VIOUT=4A
开关频率:1MHz
低静态电流,低关断电流
内置过热保护,逐周期过流保护,输出过压保护(VIN VOUT 供电时)
无铅无卤封装,ESOP8

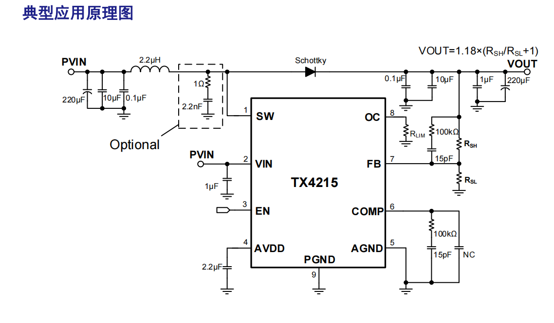
USB Type-C 供电相关应用